Куда исчезла латынь
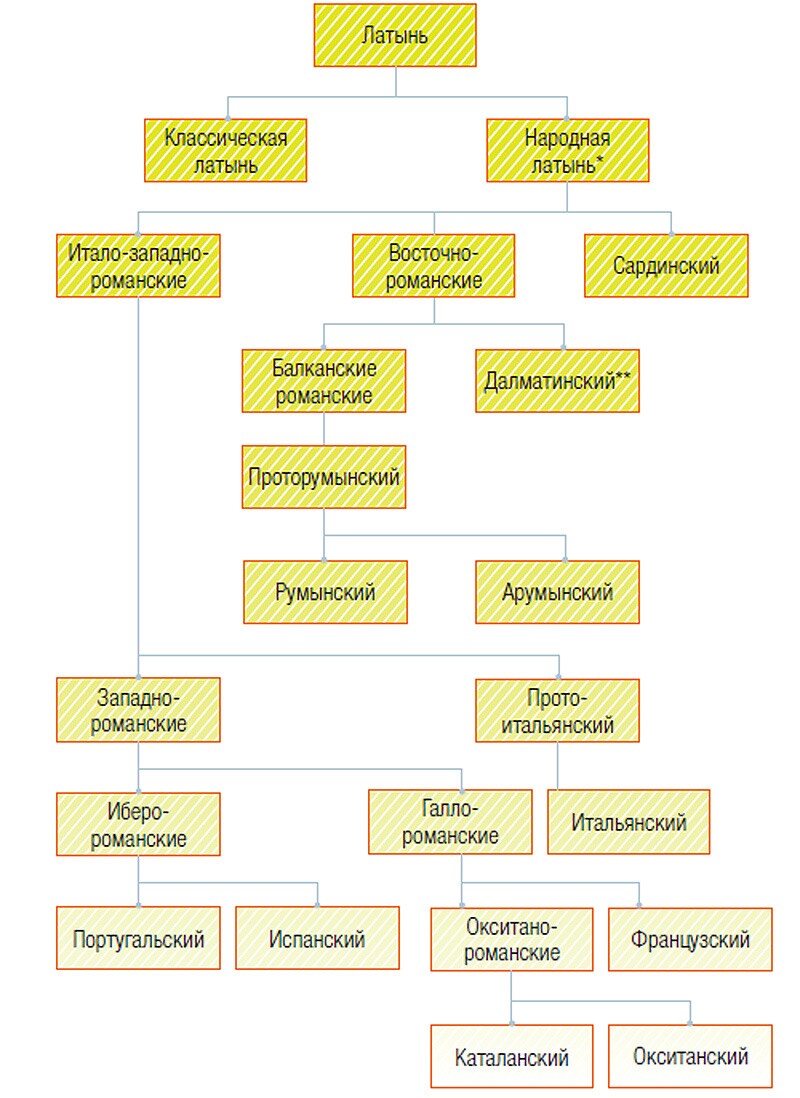
Давным-давно на Апеннинском полуострове существовало племя. Представители племени как раз и общались на латыни. Тогда же Рим считался центром области, где проживали люди. История этого племени неразрывно связана с завоеваниями множества земель. На этих местах в свою очередь проживали другие племена, у которых тоже существовал свой язык. Так язык римлян стал включать в себя новые слова из других языков. Уже в то время общение на чистом латинском наречии было прекращено.
После краха Римской империи были образованы различные государства, где латынь использовали разве что на бумагах. Население же общалось на разных наречиях латыни, которые все больше отдалялись от первого языка римлян. Такие наречия и стали основой для многих языков, которые сегодня существуют в европейских странах. Кстати, о том, почему римляне не употребляли молоко, мы рассказывали ранее.
Особенности появления языка
В Италии современный язык вошел в обиход гораздо позже остальных романских. На то было несколько причин:
- Устройство Италии, которая не отличалась особым единством. Люди совершенно не нуждались в каком-либо новом языке, ведь существовали его наречия. Те, кто проживал в разных частях страны, общались на разных диалектах, а при необходимости могли понимать и приезжих из других земель.
- Популярность латыни на территории Италии. Классическое наречие здесь было популярно очень долгое время относительно других частей бывшей страны.
Язык, на котором сегодня говорят в Италии, зарождался с XIV века. Большую роль в этом сыграли авторы, такие как Боккаччо и Алигьери, которые писали на флорентийском диалекте. Уже в XIX веке наряду с установлением государства и появилась необходимость в едином языке, которым стал итальянский.
Также предлагаем узнать, почему в римском Колизее так много отверстий.
Присоединяйся к нашему сообществу в телеграмме, нас уже более 1 млн человек 😍
Ссылка на тематические чаты тут https://t.me/+69dR1AvDfdM0MTYy

